對于互聯網從業者來說,域名被墻這個詞可能聽起來既熟悉又陌生。那么,究竟什么是域名被墻?它又是如何影響網站的正常運行呢?金點子小編將為大家詳解這一現象,并提供切實可行的解決方案,讓您輕松應對域名被墻的挑戰。

核心定義:
“域名被墻”是指你的網站域名(例如 www.michai.cc)被中國的“國家防火墻”屏蔽了。
具體表現:
當你(在中國大陸的網絡環境下)嘗試訪問一個被墻的域名時,會出現以下一種或多種情況:
瀏覽器顯示錯誤: 如“連接已重置”、“無法訪問此網站”、“該網頁無法正常運作”等。
長時間等待后超時: 瀏覽器一直轉圈,最后提示連接超時。
DNS污染/劫持: 你的電腦解析這個域名時,得到的是一個錯誤的、無法連接的IP地址(通常是國外的IP或內網IP),而不是網站真實的服務器IP。
關鍵判斷方法:
使用 “國內外訪問對比法” 來確認:
在國內網絡下 無法正常訪問你的網站。
在海外網絡下(或通過VPN/代理) 可以立即正常訪問。
如果符合以上兩點,那么你的域名就是“被墻”了。

防火墻的屏蔽規則是自動化和不透明的,但根據大量案例,主要原因可歸納為以下幾類:
1. 網站內容違規(最主要、最常見的原因)
這是最直接的原因。如果你的網站內容觸及了中國的法律法規和監管紅線,就極易被屏蔽。
政治敏感內容: 涉及國家主權、領導人、政治體制等的敏感言論。
違法不良信息: 賭博、色情、暴力、詐騙等內容。
未經批準的新聞信息: 沒有互聯網新聞信息服務資質,卻發布、轉載時政類新聞信息。
其他違規內容: 如涉及毒品、槍支、黑客技術等。
2. 服務器IP被牽連(“連坐”效應)
這是一種常見且容易被忽略的情況。
共享IP的困擾: 如果你的網站是放在虛擬主機上,那么你的域名是和很多其他網站共享同一個服務器IP地址。只要這個IP下的任何一個網站出現了違規內容,整個IP都可能被防火墻屏蔽。你的域名即使內容完全合法,也會因為“鄰居”犯錯而受到牽連。
3. 遭受網絡攻擊或惡意舉報
網絡攻擊: 你的網站被黑客入侵,并被植入了惡意代碼、跳轉鏈接或違規內容,從而觸發防火墻的屏蔽。
惡意舉報: 被競爭對手或惡意用戶大量、集中地向監管部門舉報,也可能引起審查并被屏蔽。
4. 使用被屏蔽的服務器IP或服務
某些云服務商或數據中心的IP段,因為歷史原因(曾大量托管違規網站)可能已被防火墻整體標記,新網站使用這些IP也可能無法訪問。

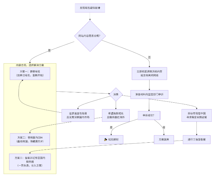
根據不同的情況和你的需求,可以選擇以下方案。下圖清晰地展示了決策路徑:

下面是對各個方案的詳細解讀:
操作: 注冊一個全新的域名,將舊網站的數據和內容遷移到新域名上。
優點: 處理起來最快速、簡單。如果舊域名本身品牌價值不高,這是成本最低的方案。
缺點: 舊域名積累的搜索引擎排名、外鏈和品牌知名度將全部丟失,需要從零開始推廣。
適用場景: 域名權重不高,且不希望麻煩。
操作:
選擇一家支持“海外源站”的國內CDN服務商。
將你的域名(通常是NS記錄)接入CDN服務商的管理平臺。
在CDN后臺設置你的海外服務器IP為“源站”。
原理: 國內用戶訪問你的域名時,會被解析到CDN服務商在國內的加速節點上,再由這些節點去你的海外服務器獲取數據。這樣,防火墻檢測到的是用戶與國內CDN節點的通信,而不是直接訪問被墻的域名/IP,從而實現了“繞行”。
優點: 可以救被墻的域名,保留SEO價值。通常比方案三快捷。
缺點: 需要支付CDN服務費用;對技術有一定要求;速度取決于CDN質量。
適用場景: 希望保留原有域名和SEO權重,且服務器在海外。
操作:
購買中國大陸的服務器(如阿里云、騰訊云)。
提交資料,完成工信部ICP備案。
備案通過后,將網站域名解析到國內服務器IP。
優點:
解封可能: 備案成功后,域名有較大概率被自動解封。
訪問速度極快: 國內用戶訪問速度得到質的提升。
合規合法: 受法律保護,可以放心在國內開展業務。
缺點: 備案流程需要時間和準備材料(如企業營業執照等);國內服務器成本可能更高。
適用場景: 目標市場主要在中國大陸,希望長期、穩定、合規地運營網站。
理論上,如果你的網站內容完全合規,是被誤傷或因為IP牽連,你可以向相關部門申訴。
現實: 申訴渠道不透明,流程漫長,且成功率極低。對于絕大多數中小企業和個人站長來說,這并非一個可行的方案。
情況 | 推薦方案 | 原因 |
|---|---|---|
域名不重要,想快速恢復 | 方案一:更換新域名 | 最快、最省事,成本最低。 |
希望挽救域名,且服務器在海外 | 方案二:使用國內CDN | 能保留域名權重,是技術和成本平衡的最佳選擇。 |
目標市場在中國,追求長期穩定 | 方案三:備案并遷入國內 | 一勞永逸,符合規定,訪問體驗最好。 |
最重要的建議: 預防勝于治療。確保網站內容合法合規,選擇信譽良好的主機商并定期檢查網站安全,避免被黑客利用,是防止域名被墻的最根本方法。
標簽:
本文鏈接:http://www.373753.com/xinwendongtai/2086.html
版權聲明:站內所有文章皆來自網絡轉載,只供模板演示使用,并無任何其它意義!